k8凯发官网

你好!接待进入北京k8凯发官网通商贸易有限公司!

k8凯发官网通商

TAIWA TSUSHO Co.,Ltd.

中日之间专业贸易公司

日中貿易専門商社

(京东商城)

(3D展厅)

新闻动态 目今位置:首页 >新闻动态

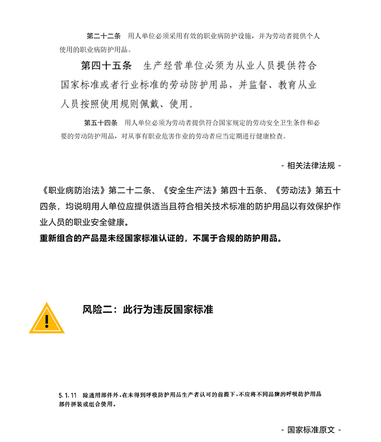
危险!防尘面具千万不可乱搭配!

宣布时间:2023-7-28    本文被阅读 545 次

1690529996727.jpg

危险!防尘面具千万不可乱搭配!
上一条:重松产品不宜添加其他品牌外置棉片的呼吁声明下一条:宁静生产,重松与您同行

联系k8凯发官网   Contact us

公保军:13371030879

Email:gong-baojun@taiwa-cn.com

刘立兵:15615387121

Email:liu-libing@taiwa-cn.com

电话:0538-6300879   010-64170161

传真:0538-6300543

地点:北京市东城区东直门外斜街甲42号宏天商务中心1107号

           山东省泰安市泰山区创业大街中天大厦

株式会社k8凯发官网商事

東京都新宿区西新宿6-26-9宝栄成子坂ビル801号

〒160-0023

TEL 03-6276-0577

携帯 090-3900-8326

15968578864033155.jpg

k8凯发官网通商

TAIWA TSUSHO CO.,LTD.

北京k8凯发官网通商贸易有限公司

    鲁ICP备17037287号-1

网站地图